地铁对儿童票的身高限制是多高
地铁对儿来童票的身高限制是根源据当地规定的,以北京为例,北京对儿童票身高的限制为1.3米。按规定,成人带领一名身高不满1.3米儿童乘车时,儿童免票,按照“儿童在前,成人在后”刷卡通过闸机。成人带领身高在1.2米至1.3米的儿童乘车时,请与车站工作人员联系,协助儿童进站。
对于小一点的孩子,家长可以抱着通过;稍大的孩子可以走在家长前面,和家长贴身通过。但身高在1.2米至1.3米的儿童,一定要跟车站工作人员联系,换免费福利票,让孩子刷卡进站。

(1)武汉地铁乘客守则扩展阅读:
《北京市轨道交通乘客守则》第十一条乘客应遵守以下乘车规定:
(一)候车时应自觉排队,禁止越过安全线,禁止倚靠站台门;
(二)乘车时应当先下后上,从车门两侧依次登车,留意列车与站台间的空隙;
(三)列车到达终点站,乘客应当全部下车;
(四)列车因故不能继续运行时,应当服从工作人员的安排或者换乘其他交通工具。
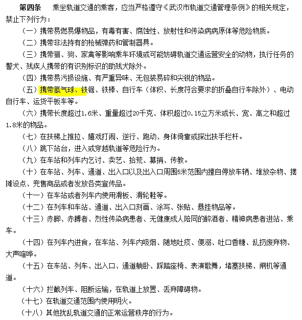
武汉地铁能否带球
武汉地铁是可以带足球、篮球等运动类球的,不是违禁品。但是武汉市轨道交通乘客守则规定不可以携带氢气球等易爆气球。
《武汉市轨道交通乘客守则》相关规定如下:

地铁内能穿拖鞋吗
地铁内能穿拖鞋,因为地铁乘坐的规定中并没有说明这样是不可以的。但是在公共场合还是需要注意个人形象,穿拖鞋不够美观,而且若是个人有脚臭等情况,则是不建议在地铁内部穿拖鞋的。
此外,地铁内严禁乘客下列行为:
(一)擅自进入轨道和隧道等高度危险活动区域。
(二)在轨道线路上放置和丢弃障碍物。
(三)列车车门或屏蔽门提示警铃鸣响时,禁止强行上下列车。当车门或屏蔽门关闭后,禁止扒门。
(四)在非紧急状态下动用紧急或者安全装置。
(五)在车站、车厢或者疏散通道内堆放物品、设置摊点等影响疏散的行为。
(六)在运行的自动扶梯上逆行。
(七)其他危害轨道交通运营安全的行为。

(3)武汉地铁乘客守则扩展阅读:
地铁其它守则如下:
第十三条:乘客应自觉为老、幼、病、残、孕、怀抱婴儿者或者其他有需要的人士让座和提供方便。
第十四条:乘客应当自觉保持车站和车厢的文明卫生。禁止吸烟、随地吐痰、便溺、吐口香糖、乱扔废弃物、乱写乱画。禁止携带宠物乘车。禁止大声喧哗或者弹奏乐器、播放音乐等。不得踩踏车站和车厢内的座席。
第十五条:严禁损毁轨道交通范围内的各项设施、设备。严禁移动、遮盖或污损警示标志、疏散或导向标志、安全标志等。
能带螃蟹坐地铁吗
可以。
乘地铁禁止携带的物品:
1、菜刀、砍刀、美工刀等刀具,锤、斧、锥、铲、锹、镐等工具,矛、剑、戟等,以及其他可造成人身被刺伤、割伤、划伤、砍伤等锐器、钝器。
2、对2000毫升(含)以上白酒,5个(含)以上打火机,10盒或200根(含)以上火柴,以及其他包装上带有易燃、易爆等危险化学品标志或提示信息的日常用品类,如花露水、洗甲水、发胶、摩丝等也作了禁带规定。
3、2015年5月14日,北京市公安局公交总队公布了《北京市轨道交通禁止携带物品目录》。以後乘坐地铁、城铁时除了枪支子弹、管制刀具、弹药、爆破器材、酒精等法律、法规规定的违禁物品以外,主要增加了部分不属于法律、法规规定的违禁物品。
但具有一定的杀伤性和危险性的物品,包括有可能危害公共安全和运营安全的生活、生产用品也纳入轨道交通禁止携带范畴。

(4)武汉地铁乘客守则扩展阅读
禁止携带进入地铁的物品:
枪支、子弹类
(一)公务用枪:手枪、步枪、冲锋枪、机枪、防暴枪等以及各类配用子弹。
(二)民用枪:气枪、猎枪、运动枪、麻醉注射枪等以及各类配用子弹。
(三)其他枪支:钢珠枪、道具枪、发令枪等。
(四)上述物品的样品、仿制品。
爆炸物品类
(一)弹药:各种炸弹、炮弹、地雷、手雷、手榴弹等。
(二)爆破器材:各种火药、炸药、雷管、导火索、导爆索及含有炸药的成品、半成品装置等。
(三)烟火制品:各种烟花爆竹、发令纸,各种黑火药、烟火药、引火线,各种含有焰火药的玩具等。
(四)上述物品的仿制品
毒害品
(一)氰化物、砒霜、剧毒农药等剧毒化学品以及硒粉、苯酚、生漆等具有可燃、助燃特性的毒害品。
腐蚀性物品
(一)盐酸、氢氧化钠、汞(水银)、氢氧化钾、硫酸、硝酸、蓄电池(含氢氧化钾固体或注有碱液的)等具有可燃、助燃特性的腐蚀品。
放射性物品,放射性同位素等。
传染病病原体,乙肝病毒、炭疽杆菌、结核杆菌、艾滋病病毒等。
地铁上不能喝水吗
地铁上不可以喝水,也不能进食。
以南京市为例,《南京市轨道交通条例》第三十八条规定:
在车站或者其他轨道交通设施内,禁止下列影响轨道交通公共场所和设施容貌、环境卫生、运营秩序的行为:
(一)未经轨道交通经营单位同意,派发印刷品或者从事销售活动;
(二)随意涂写、刻画、张贴或者悬挂物品;
(三)堆放杂物或者停放车辆;
(四)吸烟,随地吐痰、便溺、吐口香糖,乱扔果皮、纸屑等废弃物;
(五)乞讨、卖艺、躺卧、捡拾废旧物品;
(六)在列车车厢内饮食;
(七)使用燃油、燃气类以及体积或者重量超过乘客守则规定的轮椅车等代步车;
(八)携带充气气球、自行车(含折叠式自行车)进站、乘车;
(九)携带活禽和猫、狗等宠物以及其他可能妨碍轨道交通运营的动物(盲人携带导盲犬除外)进站、乘车;
(十)使用滑轮鞋、滑板等进站、乘车;
(十一)其他影响轨道交通公共场所和设施容貌、环境卫生、运营秩序的行为。

(5)武汉地铁乘客守则扩展阅读
《杭州市城市轨道交通运营管理办法》中规定:
第十五条 乘客应当遵守城市轨道交通乘客守则和公共秩序,服从和配合运营单位工作人员的管理,爱护城市轨道交通设施,维护公共环境卫生。
在城市轨道交通设施出现故障或发生突发事件需要疏散乘客时,乘客应当服从运营单位工作人员的引导,快速有序地疏散。
第十七条 禁止下列影响城市轨道交通公共秩序、公共场所容貌、公共环境卫生的行为:
(一)擅自在车站内摆摊设点,擅自在车站或列车内兜售或派发物品、报纸、广告、宣传品等;
(二)在车站或列车内吸烟,随地吐痰、便溺、吐口香糖及乱扔果皮、纸屑、包装物等;
(三)在车站、列车或其他城市轨道交通设施上乱涂写、乱刻画、乱张贴、乱悬挂物品等;
(四)在车站或列车内躺卧、乞讨、卖艺及歌舞表演等;
(五)在车站或列车内使用滑板、溜冰鞋;
(六)影响城市轨道交通公共秩序、公共场所容貌、公共环境卫生的其他行为。
第十八条 精神病患者、学龄前儿童、醉酒者应当由其监护人或健康成年人陪同乘坐城市轨道交通,运营单位有权拒绝其单独进站乘车。
第二十一条市 交通运输行政主管部门和运营单位应当建立投诉受理制度,公开投诉电话,接受乘客投诉。
运营单位对乘客投诉应当自受理之日起10个工作日内作出答复。投诉人对答复有异议的,可以向市交通运输行政主管部门投诉。市交通运输行政主管部门应当自受理乘客投诉之日起10个工作日内作出答复。
武汉地铁能带钢管吗
武汉地铁不可以带钢管,根据规定,铁棒和钢管都不可以携带。
《武汉市轨道交通乘客守则》相关规定如下:

进地铁时候能禁止带食物进去吗
进地铁时候可以带食物的。
进入地铁人是需要安检的。地铁安检 是进入地铁人员必须履行的检查手续, 是保障旅客人身安全的重要预防措施。
地铁安检的内容主要是检查旅客及其行李物品中是否携带枪支、弹药、易爆、腐蚀、有毒放射性等危险物品, 以确保地铁及乘客的安全。地铁安检必须在旅客进入地铁前进行, 拒绝检查者不准进入地铁,情节严重者可转交至警方处理。
安检种类
地铁安检一般有三种检查方法
1、是X射线安检设备, 主要用于检查旅客的行李物品。
2、是探测检查门, 用于对旅客的身体检查, 主要检查旅客是否携带禁 带物品。
3、是磁性探测器, 也叫手提式探测器, 主要用于对旅客进行近身检查。

(7)武汉地铁乘客守则扩展阅读
一、安检程序
(1)、行李物品检查:旅客进入地铁大厅时首先将行李物品放入X射线安检设备的传送带上, 工作人员通过显示器检查。如发现有异物, 须由检查人员开包检查。若存在违禁物,安检人员有权利要求旅客转乘其他交通工具或将违禁物遗弃,公安机关明令禁止的违禁物可进行查收,并做好相关记录,拒不服从安检人员情节严重者可转交公安机关。
(2)、旅客身体检查:旅客通过特设的探测门, 进行身体检查。
(3)、通过检测门发出报警声, 需用手持式金属探测器再查, , 将可能发出报警声的钥匙、香烟、打火机等金属物品掏出来, 直到检查时不再发出报警声为止。
二、地铁禁食令
地铁禁食令是指为了保持地铁内的环境而制定的不允许在地铁内食用食品的举措。《南京市轨道交通乘客守则(试行)》在公开征求市民意见后最终确定,于2009年1月1日起实施。此前备受争议的“禁止在地铁站台和车厢内吃喝”条款并未出现。
2013年9月,上海市十四届人大常委会第七次会议审议的《上海市轨道交通管理条例(修订草案)》(修改稿)中首次出现了禁止在车厢饮食的规定。2013年12月15日禁止在车厢饮食的规定未入《上海市轨道交通管理条例》,但写入《上海市轨道交通乘客守则》。
第一次来武汉,怎么坐地铁
应在购票车站上车,限乘单程一次,当日运营时间内进站有效。
依据《武汉市轨道交通乘客守则》第三条规定:乘坐轨道交通的乘客应当持有效乘车凭证乘车,并遵守以下规定:按序排队购票。免费乘坐和享受票价优待的乘客,须主动出示卡、证件等有效凭证。对不能出示有效凭证的,应购票乘车。
持单程票乘车,应在购票车站上车,限乘单程一次,当日运营时间内进站有效,出站时车票由出站闸机收回;持储值票、武汉通卡乘车,车费由出站闸机自动扣除。乘客持票通过闸机进入付费区后,应在3小时内通过闸机离开付费区,超过规定时间的,按单程最高票价补交票款。

(8)武汉地铁乘客守则扩展阅读:
武汉市轨道交通乘客的相关要求规定:
1、携带猫、狗、家禽等影响乘车环境或可能妨碍轨道交通运营安全的动物,执行任务的警犬、残疾人携带的有识别标识的助残犬除外。
2、乘客应配合轨道交通运营单位对其携带的物品进行安全检查,并配合公安机关和轨道交通运营单位对可疑物品进行开包检查。
3、拒绝接受安全检查或者携带危险品的乘客,轨道交通运营单位有权阻止其进站或责令其出站;对强行进站或者扰乱安全检查秩序的,由公安机关依法处理。
地铁里能喝水和饮料吗
地铁来里是不能喝水和饮料自。这是因为在地铁喝水时如果水滴洒落到地面容易使乘客滑倒。
个别乘客在饮食时,食物残渣、水滴、牛奶、油性食物等洒落到地面和门口容易使乘客滑倒,造成损伤。
食物残渣还极易滋生蚊蝇,引来蟑螂和老鼠,老鼠咬断电缆就会造成通信、信号中断,影响行车安全。在见到饮食者,地铁工作人员会先予以劝阻教育,如果乘客拒绝劝阻,才会对其进行罚款。
地铁内禁止饮食并非没有先例,只是各地标准和执行力度有所不同,西安地铁、南京地铁、大连地铁、台北捷运、香港地铁、新加坡地铁等,均出台有禁止乘客饮食并处罚的条例。

(9)武汉地铁乘客守则扩展阅读:
《西安市城市轨道交通条例》中规定:
第四十七条 禁止下列影响城市轨道交通公共场所设施容貌、环境卫生和妨碍他人乘车的行为:
(一)在城市轨道交通设施上刻画、涂写,擅自张贴、悬挂物品;
(二)躺卧、踩踏车站或者车厢内的座椅;
(三)在车站、车厢或者其他城市轨道交通设施内吸烟、随地吐痰、便溺,乱扔废弃物;
(四)在车厢内饮食;
(五)其他影响城市轨道交通公共场所设施容貌、环境卫生和妨碍他人乘车的行为。
儿童坐地铁怎么买半票
地铁没有儿童票,大部分城市都实行的是一个成人可以免费带领一名1.3米(含)以下的儿童,超过一名以上需要购票。
所有车站都有儿童身高的尺度,1.3米以下的儿童进入公交车可以免费。这条规则的执行是有限的。
孩子们需要在家人的陪同下到车站乘车。此外,一位家长只能带一个1.3米以下的孩子,并可免费购票。

(10)武汉地铁乘客守则扩展阅读:
根据《上海市轨道交通乘客守则》规定:
六、老、幼、病、残、孕妇及怀抱婴儿者优先上、下车,其他乘客应当主动让座。
七、乘客可以免费带领一名身高1.3米(含1.3米)以下的儿童乘车,超过一名的按超过人数购票。无成年人带领的学龄前儿童不得单独乘车。
八、乘客携带的物品重量不得超过23千克,体积不得超过0.2立方米,长度不得超过1.7米,并不得影响其他乘客乘车。
足球直播篮球直播NBA直播NBA直播足球直播









评论列表: