东莞地铁R1大朗有多少个站
东莞地铁二一大朗有多少个站?东莞地铁2亿大能有五个站。
有东莞地铁1号线地铁口大朗站吗,什么时
东莞地铁一号线是麻涌西站连接黄江南站的,官方是说有27站,是有经过大朗站的,说是2020年底建成通车的

大朗至惠州西湖轻轨时间表
从东莞大朗汽车客运总站乘坐 长途汽车 到惠州市汽车站下
走到汽车站(鹅岭北路)转乘惠城11路 (坐4站)到平湖门站下
走约150米到惠州西湖正门
东莞现在已开通有几条地铁线即将规划的有哪几条的地铁线,详细点
2号线、旗峰公园站、鸿福路站、西平站、蛤地站、陈屋站、寮厦站、珊美站、展览中心站、虎门火车站
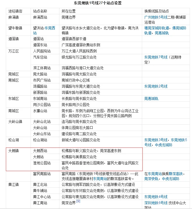
1号线站点:望洪路站、道滘站、道滘东站、人民医院站、汽车总站、滨江体育馆站、莞太路站、鸿福路站、新源路站、东城南站、水濂山站、大岭山北站、大岭山站、大岭山东站、松山湖站、大朗西站、大朗站、湿地公园站、黄江北站、黄牛埔站、黄江中心站。
3号线:西南起于长安新区南站,途经新沙西路、靖海中路、S358、新城大道、常平北环路、口岸大道、常东路、大东路、东平大道,止于企石博厦站。
4号线:线路始于1号线黄江中心站,经清龙路、塘龙路、清塘路、清凤路、鹿湖路、东风路,止于清溪东站。
5号线:北起于石龙站,向南途径龙升路、月湖路、东园大道、企石环城大道、振华路、东山大道、20号公路,止于谢岗站。
6号线:北起于石排北站,经长青南路、德政中路、莞长路(G107)、新城大道、西环路、创业路、樟木头大道、香芒路、聚富路、清凤路、东深路、止于凤岗南站。
即将开的
东莞地铁规划线路列表
东莞地铁1号线 望洪 -- 黄江中心全程21站
望洪
道滘
道滘东
人民医院
汽车总站
滨江体育馆
莞太路
鸿福路
新源路
东城南
水濂山路
大岭山北
大岭山
大岭山
松山湖
大朗西
大朗
湿地公园
黄江北
黄牛埔
黄江中心
开工时间:2014年 开通时间:2019年
东莞到大朗镇坐地铁几号线
东莞到大朗镇是没有直达的地铁的,只有公交。最快的公交的线路是在文化广场乘坐G5路到汽车东站路口,在汽车东站路口换乘332路,乘坐至大朗职中站,然后步行600米就可以到大朗镇了。
东莞大朗地铁线路站点在那里
在大井头,碧桂园旁边,建设中
东莞现在有几条地铁
东莞现在有1条地铁,2号线
东莞地铁大朗站为什么没有建
轨道交通1号线大朗站用地范围尚未确定,目前轨道交通局和大朗镇政府正在与地块权属单位加紧协商,待确定后将马上开工建设。
东莞地铁1号线是广东省东莞市城市轨道交通线网市域骨干线路之一,其标识色为宝蓝色;东莞地铁1号线起自望洪站(东莞西站),止于黄江中心站,线路长57.44km,共设车站21座,车辆段1座,停车场1座,主变电站4座,线网共建控制中心1座。

相关信息:
东莞地铁1号线是东莞地铁路线之中最长的一条,其中5个为换乘站。在西北端麻涌镇连接广州地铁黄埔客运港站,东南端黄江镇则连接深圳地铁6号线支线科学城东站。
途经麻涌镇、望牛墩镇、道滘镇、万江街道、南城街道、东城街道、大岭山镇、松山湖开发区、大朗镇、黄江镇10个镇街。
东莞地铁东莞市至广州的地铁什么时候开通
首条地铁2号线将在2016年5月开通运营。1号线建设中,有望尽快投入使用,即可接驳广州地铁2号线。
21个站点抢先看
1号线一期工程西起望洪站,东至黄江中心站,途经望牛墩、洪梅、道滘、万江、南城、东城、大岭山、松山湖、大朗、黄江等镇街,是连接中心城区、西北部片区和东南部片区之间的主要客流走廊,是东莞市市域范围的轨道交通骨干线路,在承担中心城区、西北部片区和东南部片区之间快速联系的同时,也兼顾各片区内交通需求。该线路总长57.999公里,共设车站21座,其中地下站13座、高架站8座。
21个站点分别为:望洪站、道滘站、道滘东站、人民医院站、汽车总站、滨江体育馆站、莞太路站、鸿福路站、新源路站、东城南站、水濂山站、大岭山北站、大岭山站、大岭山东站、松山湖站、大朗西站、大朗站、湿地公园站、黄江北站、黄牛埔站、黄江中心站。
与2号线成“十”字网
目前东莞几条地铁了,都通往哪里
东莞地铁目前开工一条线路2号线、旗峰公园站、鸿福路站、西平站、蛤地站、陈回屋站、寮厦答站、珊美站、展览中心站、虎门火车站
2. 即将开的一号线路1号线站点:望洪路站、道滘站、道滘东站、人民医院站、汽车总站、滨江体育馆站、莞太路站、鸿福路站、新源路站、东城南站、水濂山站、大岭山北站、大岭山站、大岭山东站、松山湖站、大朗西站、大朗站、湿地公园站、黄江北站、黄牛埔站、黄江中心站。
开工时间:2014年 开通时间:2019年






评论列表: