萧山机场到杭州有地铁吗最晚几点停班
萧山机场目前没有地铁的,只有机场大巴到市区,只要有飞机降落就有机场大巴
萧山机场到杭州最晚班车几点我晚上10点到杭州,还有车到杭州吗
有的,放来心,只要有航班抵达就有机源场大巴去市区。
但12点抵达一定要注意:请快速出站,不要在机场逗留太长时间,因为12点有可能是最迟抵达的航班,您要乘坐的也可能是机场大巴的末班车。
机场大巴就在国内抵达出站口外面,有醒目的,票价是15元,依次抵达杭州市区的城站火车站、马可波罗酒店、武林门民航售票中心三站。
杭州萧山机场到店口最晚几点有车
诸暨店口汽车站到萧山:06:50、07:50、09:40、10:15、12:40、14:20、15:00、15:40
杭州东站到萧山机场再后一班地铁时间是几点
东站到机场没地铁直达啊,东站可以直接坐地铁到杭州火车站【城站】,然后再换机场大巴到萧山机场。
杭州火车东站到萧山机场有直达的大巴:首班车05:45发车,每隔1小时一班,末班20:45发车;票价:20元/人,运行时间:35分钟;
上车点:在火车东站东广场机场城市航站楼,
下客点:杭州萧山机场出发层巴士停靠点,13号门。
萧山机场能过夜么 杭州地铁最晚到几点
机场是可以坐通宵,但萧山机场至杭州市区大巴21:00以后每30分钟1班,直至当天航班全部结束。建议内回市区找容住宿更便宜,选择多,可必那么辛苦 !
机场里面是有麦当劳,在萧山机场候机楼D-N-6,24小时营业
杭州萧山机场到火车东站最晚有几点的大巴
截止2016年年底,萧山机场直达火车东站的大巴末班车是01:20分机场发车

杭州萧山机场旅客大巴最晚几点从机场返回市区
21:00以后抄每30分钟1班,大巴等航班的袭,也就是有飞机到,多晚都有大巴到市区,直至当天航班全部结束。
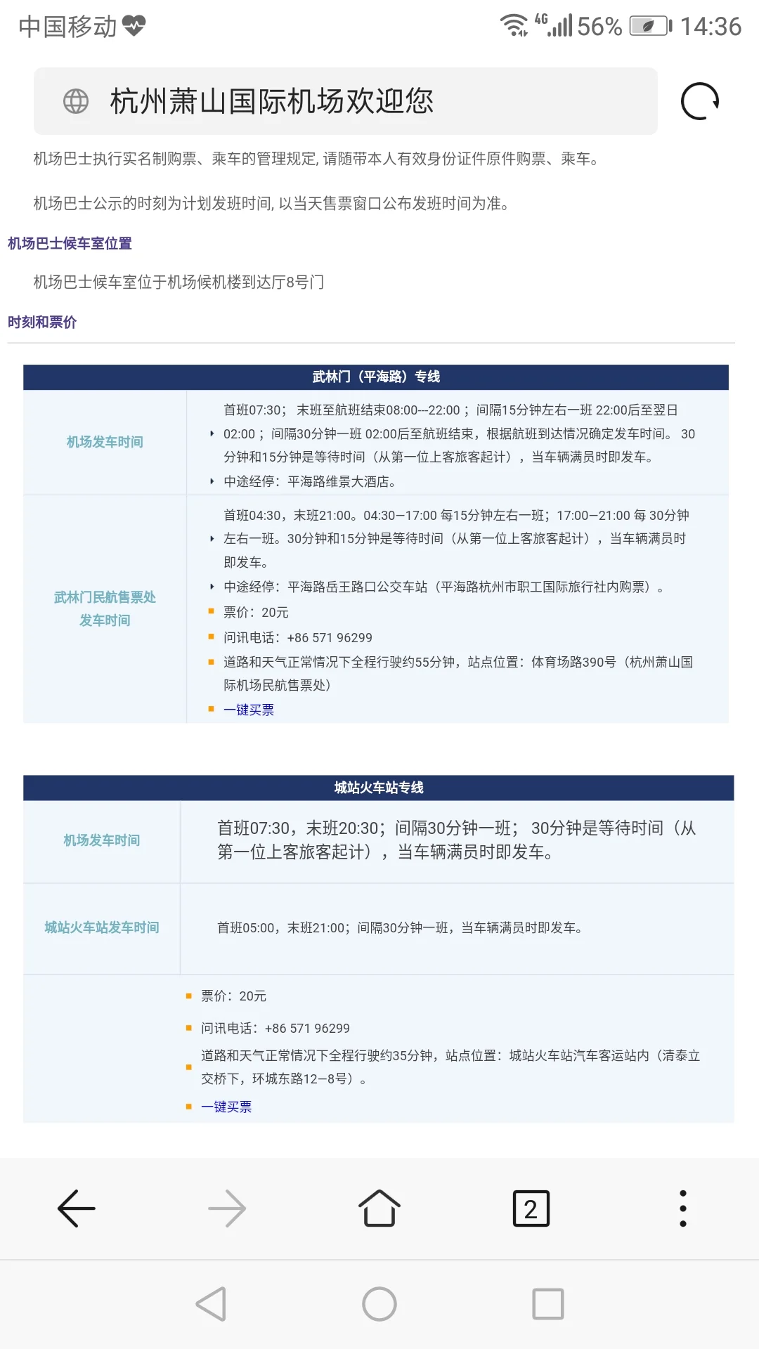
机场巴士候车室位于机场候机楼到达厅8号门。
首班07:30,每30分1班; 02:00后至航班结束,根据航班到达情况确定发车时间。
30分钟是等待时间(从第一位上客旅客起计),当车辆满员时即发车。
其中20:30(含)后机场出发的,不经停城站火车站,直达平海路维景酒店。
杭州萧山国际机场有限公司是杭州萧山国际机场的日常运营管理者,公司成立于新机场通航时的2000年12月。
萧山机场到杭州市区机场末班车是几点
有的,21:00以后每30分钟1班,只要有航班就有机场大巴。
杭州大巴到萧山机场最晚班车几点
杭州市区到萧山机场的机场大巴,
末班车时间是21点,
杭州站,杭州东站以及武林门民航售票处都是的,
具体见图





评论列表: