西安地铁3号线有那些站
鱼化寨抄-丈八北路袭-延平门-科技路-太白南路-吉祥村-小寨等。
西安地铁3号线具体从哪到哪
地铁二号线23个站点名称由北向南依次为:北客站、北苑站、运动公园站、行政中心站、凤内城五路站、市图书馆站、大容明宫西站、龙首原站、安远门站、北大街站、钟楼站、永宁门站、南稍门站、体育场站、小寨站、纬一街站、会展中心站、三爻站、凤栖原站、航天城站、韦曲南站、渭河车辆段和潏河停车场
西安地铁三号线线路图
就是这个,大概能看的清

西安地铁3号线有哪些站
鱼化寨-丈八北路-延平门-科技路-太白南路-吉祥村-小寨等。
西安地铁3号线线路
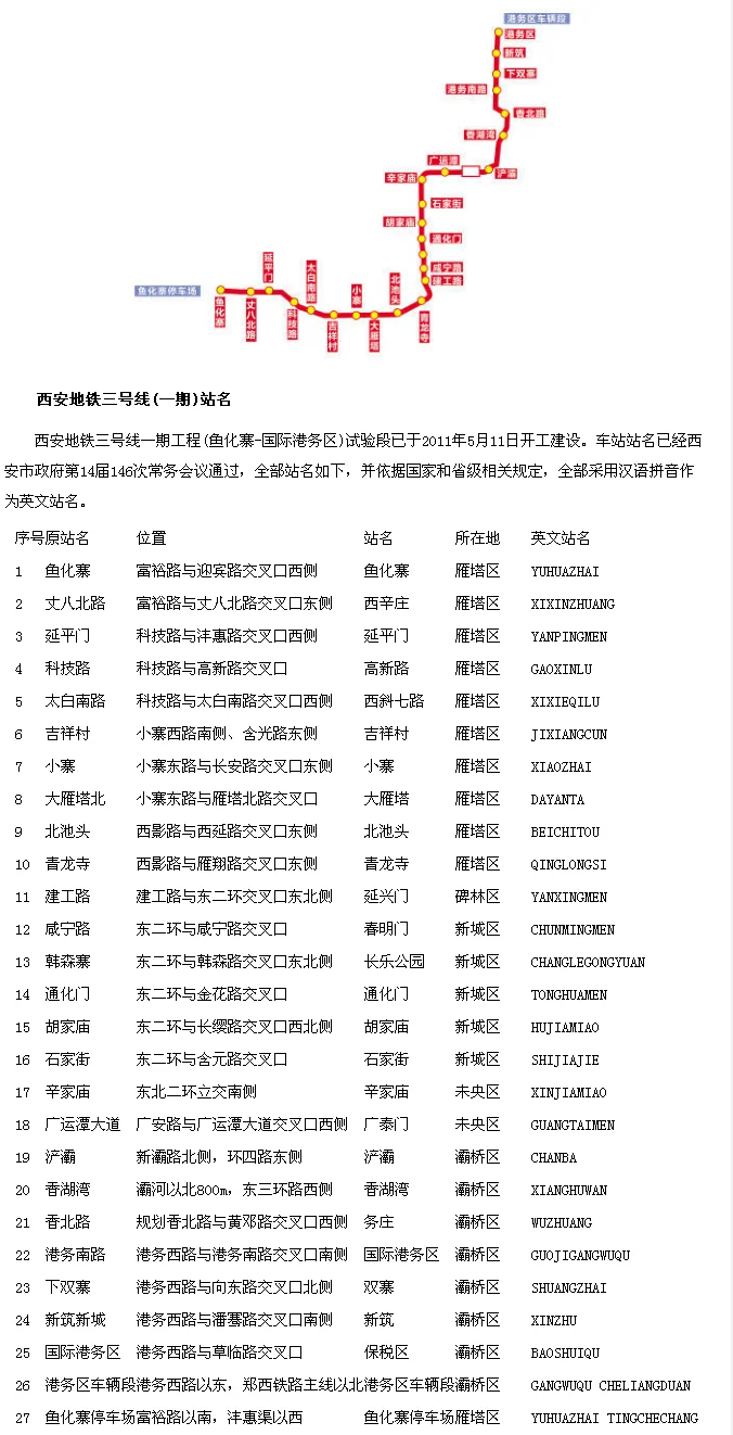
西安地铁三号线建设周期为5年,2015年12月31日通车。规划西安地铁三号线全长44.3公里,设车站27座。详情见下图。

西安地铁三号线线路图三号线全线线路图

本来也有线路图,但网络不让上传,只能让你看这张图了。
西安三号地铁的路线

西安市地铁三号线起止哪里
西安地铁三号线
一期工程,起点是从西郊的
鱼化寨
开始,终止于东郊的国际港务区。途经西高新、小寨、
大雁塔
、金花路、
浐灞
等地,线路全长39.1公里。3号线(二期):南丰——鱼化寨
西安地铁三号线从哪道哪啊
西安地铁3号线规划全长44.3公里,设车站30座;其中一期工程长39.16公里,设车站26座。地铁3号线呈半专环形走向,东北方属向连接西安国际港务区,西南方向经高新区延伸至鱼化寨。
二期工程
线路将U3西端起点由鱼化寨延伸至南丰,在南丰东和E7换乘,U3全线连接高新区、文教区、曲江新区、东郊工业区、浐灞生态区、国际港务区,U3全长42.5公里
希望回答对你有帮助









评论列表: