广州地铁票怎么买

此分类为[广州地铁票怎么买]最新发布的文章,帮您了解更多汽车资讯和知识

广州地铁怎么坐怎样买票怎样坐(广州如何买地铁票)广州地铁票怎么买

广州地铁怎么坐怎样买票怎样坐(广州如何买地铁票)

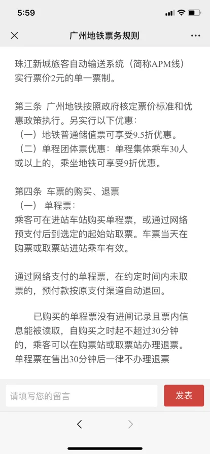
广州坐地铁一次要几钱和购票方式有几种 请问广州地铁广州地铁线网票价是按里程分段计价的:起步4公里以内2元;4至12公里范围内每递内增4公里加1元;12至24公里范围容内每递增6公里加1元;24公里以后,每递增8公里加1元。珠江新城旅客自动输送系统(即地铁APM线)实行票价2元的单一票制。最低起步价2

2025-12-09 22:50:01793 次浏览
广州地铁怎么坐怎样买票怎样坐(广州地铁票务)广州地铁票怎么买

广州地铁怎么坐怎样买票怎样坐(广州地铁票务)

广州地铁自动售票机售票时间只要地铁站开了,就有票卖,不可提前4小时及以上购票,每个站的开站时间不相同广州地铁的地铁票务2006年12月日之前的广州地铁票价按区间分段计价,起价2元,每进入下一段加收1元,每相邻两站之间为1个区间,第3个区间为1段,首段起步价2元,每进入下一段加收1元。自2006年12

2025-12-04 16:48:01234 次浏览
关于广州地铁如何购票(详细说明)(广州地铁可以买一次)广州地铁票怎么买

关于广州地铁如何购票(详细说明)(广州地铁可以买一次)

广州坐地铁一次要几块钱购票方式有几种广州坐地铁坐一次4公里以内要2元钱。购票方式:网上购票、支付宝、微信、自助机、专售票口等。属广州地铁线网票价是按里程分段计价的:起步4公里以内2元;4至12公里范围内每递增4公里加1元;12至24公里范围内每递增6公里加1元;24公里以后,每递增8公里加1元。是按

2025-12-02 09:30:011118 次浏览
广州地铁怎么买要换乘的票(广州地铁票我买错票可以出来吗)广州地铁票怎么买

广州地铁怎么买要换乘的票(广州地铁票我买错票可以出来吗)

广州地铁买错票怎么办 广州地铁买错站同样的价不同站如果是票买贵了可以到入闸口旁的人工服务窗更改了再进去,如果买便宜了也可以出闸的时候在人工服务窗补差价。如果地点买错但是票价一样的话可以不用理会的。广州地铁单程票 过时退票你看看第四条,说明已经很清晰,售出30分钟后,不能退广州地铁怎么买要换乘的票进站

2025-12-02 08:35:011117 次浏览
黄码怎么出行去南站上海地铁8号线的线路图北京西站坐地铁到国家话剧院线路怎么走中国最美高铁站最哪里武汉地铁2号线开通以后南京坐几号线地铁能到中山路的海底捞上海地铁6号线怎么转7号线佛山南海地铁站到广州地铁站怎样坐从虹桥机场到陕西路与长寿路路口坐几号地铁为什么磁悬浮列车能够飞起来犀浦地铁站到成都西地铁站怎么走请问哪位知道儿童免票身高的标准包括公交地铁高铁动车飞机轮船等所有的交通工具我在上海的架空线路横担间和导线间的距离是多少汽车网站华南农业大学广东外语外贸大学樱花花期是多久具体是在哪个位置的范围有多大从北京南站到清华大学怎么走兰新高铁与兰新铁路线路不完全重合杭州地铁近江到文海南路几块广州市地铁21号线凤岗到6号线植物园要多长时间山煤国际最新情况是利空还是利好从草埔地铁站到莲塘大雄室殿坐什么车北京地铁二手房价上海地铁17号线途径站水泥清洗柳南城际铁路的工程总括eco驾驶模式铁路强基达标提质增效的三句半天津河北区增产道会建地铁吗 周边小区有拆迁规划吗家用皮卡可以进行公交ic卡年检吗中铁二十三局轨道交通工程有限公司怎么样混加吗成都地铁市二医院站到温江要坐多久衡水铁路电气化学校招生专业介绍请问华润城润府现在在售的是几期什么类型的房产电动车取暖防冻作用在上海小孩子在12了做地铁要买票吗高铁二等座有插坐可手机充电吗求解48v混动车速不上升从磨子桥到火车东站怎么坐车成都地铁4号线到人民公园要坐几个站平均年限法湖北省武汉市汉口香港路129号安和九龙阁a座1401室 中通的快递路线是怎样的成都地铁1号线到双流机场高铁安检员主要培训什么高铁学校多少分武汉地铁2号线星期六什么时候收班您好我想请问地铁委培招生和网上报名冲突吗一旦地铁录取还能进悍马品牌到中海大厦青岛地铁3号线哪站下北京西至太原南站高铁时刻表从江至三江县几点的车成都到绵阳有高铁吗货车刹车软碧头地铁站到长安北站有公交车吗自主发展杭州青山湖科技城有发展潜力么怎么坐车到闽清动车站关于股票分红问题韩国首尔乐天免税总店地铁怎么去北京通州哪有稻香村店检查方法保养要求武汉地铁撕衣大战女孩叫什么刘雨欣汇福悦榕湾交通方便吗应该怎么过去从火车站上海站在哪里坐地铁几号线到宛平剧院下地铁后怎么走要多长时间多少钱从深圳平湖鹅公岭到罗湖火车站坐什么车直达我看好一个楼盘但是离铁路有五百米是和铁路平行的晚上会觉得吵吗从厦滘广场地铁到天河区小新塘坐什么地铁我座11号线地铁要怎样转到深圳市市民中心贵定到杭州高铁经过哪些站沈阳地铁2号线北延线莆田路开通了吗十里河地铁站到顺义地铁站怎么走杭州学生的市民卡可以充钱吗 冲了钱就可以半价乘坐地铁了吗学生ic卡是不能用于杭州地铁的是不是高铁加速距离成都地铁2号线的线路概括杭州地铁2号线的施工过程在引河桥做地铁几号线能到肿瘤医院长沙南站到同升湖怎么走长白乌铁路改造后开通了城际高铁时速160公里这条铁路的货车怎么不见了高铁六安7点40开到芜湖什么时间建行信用卡能在广州做地铁吗南昌西站坐地铁到南昌火车站要多少时间建设一条铁路新线周浦那里有油压不正规我在广州荔湾区花地大道违章在坑口地铁站去违法行为处理点最近在那纺织城乘地铁到城北站需多少时间广州省站怎么坐地铁到佛山从武汉站到佳海茗苑怎么走2012中秋国庆武广高铁在网上放票时间是几点牛街去七号地铁九龙山多长时间从罗湖火车站到深圳湾口岸如何走最快常州火车站去新北区万豪酒店公交车怎么走成都市武侯区法院距离地铁2号线最近的车站恩施到武汉多远有高铁吗南京五号地铁岔路口在具体位置氮气常熟有没有直达巢湖的高铁铁路人员受到旅客辱骂怎么解决求你帮我一下关于中铁十八局南浔什么时候有高铁深圳龙华民治牛栏前附近那个地铁站最近次渠地铁站到昌平地铁站怎么走2020成都跨年夜轰趴地点有哪些推荐广州从石碁地铁站到广州火车站怎么走福鼎高铁g55和动车d3117是不是一个车站广州黄石路去中山大学怎么坐车昆山到北京高铁要经过多少个站广州中大地铁站哪个出口有麦当劳或肯德基谁知道广州南站地铁开往西村的具体时间啊青岛北到青岛火车站到青岛北站坐地铁需要多少时间期间上海可以逛街的地方有哪些从石基地铁站到广州火车站地铁怎么坐大概需要多长时间早上首班几点离萧山区义蓬镇最近的地铁站是哪个站请问地铁2号线可以直接到浦东机场吗有时间段吗铁路标记是什么从美兰机场到东方站高铁时刻表请问房山长阳路口到通州潞河医院地铁怎么坐离南山图书馆最近的地铁口是什么站在图书馆怎么过去详细些查看从北京西站怎样坐10号地铁到亮马桥江夏地铁站在哪里深圳湾到荃湾怎么走如何构建一个高效的轨道交通班组直流12v材质广州市从业交通执法大队一员他们待遇怎么样他们说收入非常可观怎么理解这行业哈尔滨到北镇有高铁吗深圳地铁坂田站d出口到坂田路口有多远材质品牌上海地铁17号线通车齐齐哈尔客运段暑运工作总结大阪如何去奈良详细交通方式上海地铁志愿者南京地铁2号线直达尧化门吗从苏州北站高铁站到甪直古镇怎么去有直达车没有大概要多久途观有郑州有几个办公家具城深圳龙华龙胜地铁站到景田北坐什么公交从凯旋门去3号地铁怎么走广州白云区三元里坐地铁怎么去广园东路新塘路碧桂园凤凰城酒店武汉学而思宝丰路在哪坐地铁那一站下汉口火车站到常青花园怎么走从大连火车站到老虎滩坐几路车怎么走从机场坐地铁怎么去小红山车站哪些城市运营地铁不亏本石家庄新铁轨道交通中专学校是公办学校吗滨海地铁2号线什么时候开通说是2020年开通试运营到现在一点动作也没看到番禺南浦到猎得地铁怎样坐实鼠不易新的一年上海地铁 人均乘坐时间距离南京建业区清荷园小区最近的地铁站事是南昌火车站到红谷滩长江路地铁口的公交上海地铁日运送乘客多少万人中澳嘉民航铁路培训中心这个地方怎么样怎么从光谷广场到户部巷西安火车南站那里有地铁吗坐地铁怎么到西安火车站大概要多长时间坐公交方便还是地铁方便长白高速铁路大安都占房子多少钱一平北京市区地铁站内免费发放的报刊名称是什么西瓜卡是不是在东京所有地铁都营线都能95油广州番禺大石地铁c出口摆地摊怎么样的收费上海地铁怎么过黄浦江的保养方便我想问一下武汉地铁运营公司的具体待遇咋样急从斗门坐公交到米秦路怎么走中国己成的铁路有哪几条郑州东站附近有宾馆吗离着北京海淀上庄最近的地铁口叫啥名武汉沙湖车管所坐什么车佛山开往云南省广南县高铁数条地铁线路可以交叉直通乘坐吗龙华地铁站怎么走路到三和请问昆明到荔波怎么坐高铁标准铁路建设countryman法律规定从上海奉贤去淮海路西藏路口新尚数码广场怎么走北京地铁卡和公交是用同一张卡吗刷地铁一次多少钱上海北青公路凤溪镇到昆山新镇公交怎么坐格罗培斯简介如何从萧山机场坐大巴到5号地铁站斜着上坡中国移动景田服务厅电话中国移动景田服务厅电话多少江西省金溪县铁路何时开工建设到广州南方大厦坐地铁几号线延安大学西安创新学院到西安火车站的地铁线路查询十天线杭州东站到江干区秋涛路660号地铁怎么走广州沙河服装批发市场坐地铁可以去吗怎样去广州荔湾区坑口地铁附近有什么银行请问高铁可以带剪刀吗文泽站坐动车去钱江路杭州华辰印象酒店哪个地铁站下车再近建地铁怎么绕过河河下面难道没有水吗不会挖到旁边建筑的地基吗挖着挖着不会塌么高合汽车犀浦到蜀西路盛大国际公交车铁路是怎样发明佛山朝安地铁站一广州正佳极地海洋世界路线怎样走到广州正佳极地海洋世界从那个出口武汉广埠屯附近有哪些电脑城城市轨道交通采用什么行车制请问有谁南昌铁路局局长办公室的电话才从重庆回成都想问一下成都地铁有wifi吗怎么连是像重庆一样下app吗请问上海地铁二号线哪一站下车离上海东方艺术中心比较近从深圳北高铁站怎么坐地铁到蛇口码头高考语病题求解析截至去年底中国铁路运营里程已突破10万公里其中高铁运营里程1万公里在建道路交通定制款价格南京地铁1号线怎样换乘到10号线前部辅助重庆到万州的轻轨会展中心到西安北站怎么走广州南站地铁2号线到珠江新城怎么走东四十条地铁站离工人体育场有多远深圳公明甲子塘附近怎么坐地铁到横岗在哪个地铁站坐怎么转公交谁知道的给点提示最好详细点的我上海地铁几号线到复路和重庆南路深圳湖贝地铁口周边生活有美食一条街吗医大二院到哈尔滨东站怎么走北京地铁13号线为何与铁路平行皖赣铁路什么时候修建华师后门的地铁口叫什么广州南站是否有地铁到佛山火车站南京又建一条新地铁耗资163亿设站13座预计明年通车是吗香港铜锣湾去尖沙咀海港城怎么坐地铁横岗站怎麼坐地铁去南国大厦从曹庄地铁到机场的线路需要多少时间石家庄到上海虹桥高铁g2811实际要去苏州但该车苏州不停想在无锡下车再去苏州怎么换乘最好请问到广州十三行最近的地铁站是什么站从中山东一路南京东路到大柏树站怎么坐公交车最快北京大兴黄村到王府井小吃街怎么走我只想坐轻轨和地铁都坐几号线从军粮城到群星剧场品质感广州地铁路线图江南西坐多少号线齐齐哈尔至石家庄列车k1084经过多少站在北京乘坐地铁1号线换换乘2号线票价多少今天的广州地铁2号线到不到三元里前几天火车站封路从马泉营商场到北京西站怎么坐公交车最快需要多久2017年南京有去浙江嘉兴的高铁吗票价是多少哈罗铁路的修建意义登封铁路的简介上海市金丰小区坐地铁2号到那站下然后转什么车南京到桥北坐几号地铁从琶洲到天河粤坑路619号力达广场怎么去芜湖到淮安火车时刻表请问北京地铁22号线到平谷经过北务站吗电子助力成都奥克斯广场地铁到梁家巷坐地铁路线请问北京地铁4号线黄村西大街站每天早上7点半是会发空车吗国外价格上海浦东机场到中山公园怎么走节气门板控制开学第一课的观后感快快有急用载货需求车漆保养怎样向武汉铁路局违约拿出三方协议求解从番禺到天河区涌东路中科大厦地铁什么出口下马尾区地铁青州路站具体在那里深圳北怎么坐地铁到深圳东部华侨城深圳地铁竹子林站的出入口广州白云区人和地铁站怎么去海珠区沙园地铁站a乘地铁3号线在体育西路下到万菱汇走哪个出口六安有没有到汉中的高铁或动车由杭州东站去浙江大学玉泉校区咋走账户余额地铁车站由那几部分组成山东将建的一座高铁站济枣高铁的中间站何时开工南京地铁有几种售票方式自动售票机怎么买票燃油泵原理中型b级车桐乡高铁几点到蚌埠的昆明南火车站到昆明西部客运站怎么坐地铁从西丽站坐地铁到宝安机场要多久早晨7点半的飞机不知坐地铁能不能赶上长隆欢乐世界到北京路步行街怎么走地铁上沐浴露洗发水洗衣液能带上车吗徐州东站到云龙湖怎么走几路车长沙地铁2号线全程多长时间换油时间广州十三行在哪里怎么走叫什么路求助铁路两边的是什么树操作证沪昆高铁云南段简介武汉地铁最多多少号线无锡春运广州火车站到暹岗公园怎么走南京南站地铁最后一班车是几点我晚上10点36到南京南站我能赶上地铁吗我到草场门大街坐到哪个站朝凌高铁建成后朝阳到凌海经由几个站金沙江西路地铁站到江桥老街郑州铁警专科是不是有关系才能进郎平骑单车出行都有哪些明星喜欢绿色出行广州科学馆怎么去东疆港算不算天津自贸区的范围啊我打算在那里面投资前景怎么样啊力魔广州市乘坐地铁能到从化吗长三角首趟复工定制专列开行为什么要复工定制专列双流机场地铁是几号线大连碣石 路线生产过程现在从武昌火车站到宗关水厂怎么走具体做什么车